-
为进一步加强学生工程实践能力的培养,使学生有机会接受正规的、系统的、有效的专业性实践训练,学院在本科生中全面开展了项目实训教学。为了切实保证项目实训工作顺利开展,特制定本方案。
一、 项目实训意义
项目实训是本科生培养计划的一个重要组成部分,通过在IT企业中开展实际项目开发训练,让学生体验真实的企业开发环境,培养学生的软件开发技能,提高学生的工程实践能力。项目实训是必修的程序实践教学环节,共10学分。未通过考核者,不记成绩,不记学分,不能正常毕业,随下一年级重修。
二、 项目实训形式
1. 校外基地项目实训
学生报名经实训基地择优录取后,有组织地到学院签约的校外实训基地进行项目实训。原则上,除参加高端企业实训外的全体学生都需要参加校外基地实训。
通过学院对基地的实训环境和实训课程体系的考查,以及学生、教师的反馈,学院确定了实力较强的企业作为今年的校外基地接收学生实训。
2017年校外实训基地接收学生实训情况见附件一。
2.高端企业项目实训
为鼓励学生参加国内外知名企业的软件开发相关项目实训,学院确定了可以接收实训的8家企业,分别是国际商业机器公司(IBM)、微软公司(Microsoft)、英特尔公司(Intel)、甲骨文(中国)软件系统有限公司(Oracle)、红帽软件公司(Red Hat)、百度在线网络技术有限公司、中兴(沈阳)金融科技有限公司、华为北京研究所。若有学生想申请其他高端企业实习,需提交实习申请相关材料(包括《学生实习申请表》、《企业接收学生实习情况简表》及实习协议复印件或实习录取通知单),待学院审批通过后方可赴企业进行项目实训。
三、 主要工作
1.实训动员会
实训动员会目的在于使学生对项目实训的意义、项目实训形式和项目实训工作安排等加深了解。
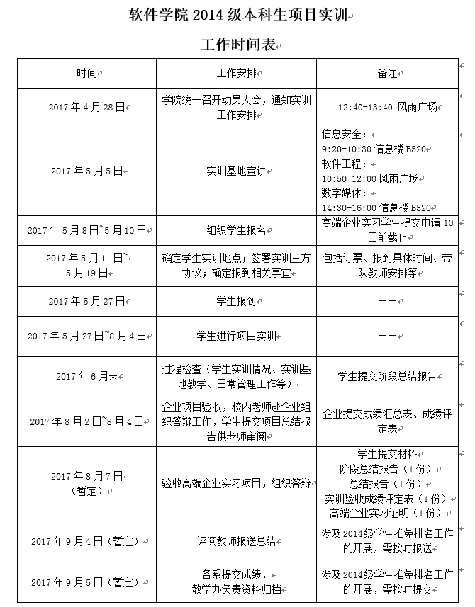
(1)日期:2017年4月28日12:40-13:40
(2)地点:风雨广场
2.实训基地宣讲
(1) 日期:2017年5月5日
(2) 信息安全专业:时间:学生入场9:10,会议正式开始9:20
地点:信息楼B520
软件工程专业:时间:学生入场10:40,会议正式开始10:50
地点:风雨广场
数字媒体专业:时间:学生入场14:20,会议正式开始14:30
地点:信息楼B520
(3) 各实训基地介绍基地情况,主要包括实训方案、课程体系等软硬件条件,以及食宿、交通等后勤保障情况,每个实训基地限时15分钟。
2014级本科生项目实训宣讲会程序见附件二。
3.学生实训申请
学生在了解实训基地情况及与实训基地充分沟通后,根据自身实际情况,填写《beat365官网唯一本科生实训申请表》(见附件三),选报实训基地。赴日班学生不需要提交实训申请,全部前往学院统一安排的实训基地。
(1)日期:5月8日-5月10日
(2)要求:5月8日上午11:00之前,以班级为单位将《beat365官网唯一本科生实训申请表》提交到教学办。
注:申请校外实习的学生需在5月10日上午11:00前提交申请材料,过期必须与其他学生统一前往学院安排的实训基地。
4.学生实训基地确定及协议签署
(1)日期:5月11日-5月19日
(2)录取与选拔:实训基地根据招收计划开展录取工作,超过实训基地计划人数的,由学院与实训基地协商后,组织选拔考试,确定录取名单;未被录取的学生,实训基地根据报名志愿顺序补录;最后仍未被录取学生由学院进行调剂。
(3)签署协议:学院与实训基地签署《实训合作协议》,学生、学院与实训基地签署《beat365官网唯一实训三方协议》(附件四),规范实训管理,保证IT项目实训顺利开展。
5.实训实施
(1)实训报到
①报到日期:5月27日
②报到安排:学院将安排教师带队,以确保学生安全到达实训基地。
(2)实训过程检查
①检查日期:6月末。
②检查地点:各实训基地
③检查安排:学院将安排由专业教师、教学管理人员和辅导员组成的实训检查小组,对实训工作进行一次中期检查,主要针对实训体系、实训项目案例及安排、学生开发环境、指导师资力量及生活安排等几个方面。检查期间,学生需要提交《beat365官网唯一实训阶段总结报告》(附件五,校内老师查阅后交由企业保存至验收答辩后带回学校)、《beat365官网唯一项目实训基地评价表(学生用)》(附件六,由检查小组带回学校)。同时,检查小组需要向学院提交《beat365官网唯一项目实训基地评价表(教师用)》(附件七)。
(3)实训纪律要求
实训期间学生不得请假,须严格遵守企业作息时间要求,若由于学生个人原因不得不请假,学生需向实训基地指导教师或负责人提交《beat365官网唯一本科生实训请假条》(附件十一)。连续请假超过3天,企业负责人需将情况告知校内负责老师后才可准假。无论何种原因(学院国际交流项目学生除外),学生请假累计超过10天无成绩、无学分,随下一年重修;请假少于9天,每请假一天,课程总成绩扣1分。
高端企业实习同学需严格遵守企业实习规定,并填写《高端企业实习证明》(附件十二),明确写明实习部门、实习岗位、实习时间,并加盖企业公章。实习岗位必须为专业相关技术岗位,实习时间必须包含全部实训时间,即在5月27日以前(含5月27日)至8月4日以后(含8月4日),否则不予承认高端企业实习,随下一年重修。
(4)实训验收及答辩
①验收日期:8月2日-4日
②验收地点:各实训基地
③验收安排:验收由各实训基地组织实施,校内专任老师赴实训基地组织验收成绩评定,学生需要参加实训基地的项目验收及答辩,并提前准备好ppt及《实训总结报告》(附件十),由实训基地及校内专任老师综合学生实训期间的表现(包括学习效果、项目开发、出勤、纪律、协作精神等)评定成绩,并填写《beat365官网唯一学生实训验收成绩评定表(企业用)》(附件八)和《beat365官网唯一学生实训验收成绩汇总表(企业用)》(附件九)。
高端企业实习的学生需参加学院统一安排的校内答辩,答辩前向答辩老师提交《beat365官网唯一实训阶段总结报告》(附件五)、《实训总结报告》(附件十)、《beat365官网唯一学生实训验收成绩评定表(企业用)》(附件八)和《高端企业实习证明》(附件十二)。
6.成绩评定
学生需要提交《beat365官网唯一实训阶段总结报告》,需参加实训基地组织的验收及答辩,提交《实训总结报告》(附件十),实训成绩由平时成绩(《beat365官网唯一实训阶段总结报告》成绩、《beat365官网唯一学生实训验收成绩评定表》成绩)、总结成绩(答辩成绩、《实训总结报告》成绩),及出勤情况构成。
企业项目实训成绩的构成:
(1)平时成绩(《beat365官网唯一实训阶段总结报告》成绩、《beat365官网唯一学生实训验收成绩评定表》成绩)占总成绩的50%;
(2)总结成绩(答辩成绩、《实训总结报告》成绩)占总成绩的50%;
(3)出勤情况扣分。
高端企业实训成绩的构成:
(1)平时成绩(《beat365官网唯一实训阶段总结报告》成绩、《beat365官网唯一学生实训验收成绩评定表》成绩)占总成绩的50%;
(2)总结成绩(答辩成绩、《实训总结报告》成绩)占总成绩的50%;
项目实训成绩的调整:
由于不同企业给分标准存在偏差,为公平起见,企业提交回学校的成绩将做统一调整,最终成绩计算公式如下:
个人最终成绩=(个人成绩/所在基地平均成绩)*全体学生平均成绩
注:所有高端企业实习同学全部按一个实训基地处理。
四、 项目实训费用
学院将为参加校外基地实训的学生提供经费支持,相关费用如下:
1.实训费3000元/人,由学院统一支付给学院签约的校外实训基地;
2.住宿补助400元/月·人,共计1000元/人(以实际发生为准);
3.1次往返交通费补助(按照学校、实训基地两地间车票标准报销,需提供往返两地站名一致的车票)。
附件一:beat365官网唯一2014级校外实训基地接收学生实训情况统计表.xls
附件二:beat365官网唯一2014级本科生项目实训宣讲会程序.doc
附件六:beat365官网唯一项目实训基地评价表(学生用).docx
附件七:beat365官网唯一项目实训基地评价表(教师用).docx
附件八:beat365官网唯一学生实训验收成绩评定表(企业用).doc
附件九:beat365官网唯一学生实训成绩汇总表(企业答辩-企业实训).xlsx

beat365官网唯一
教学科研办公室
